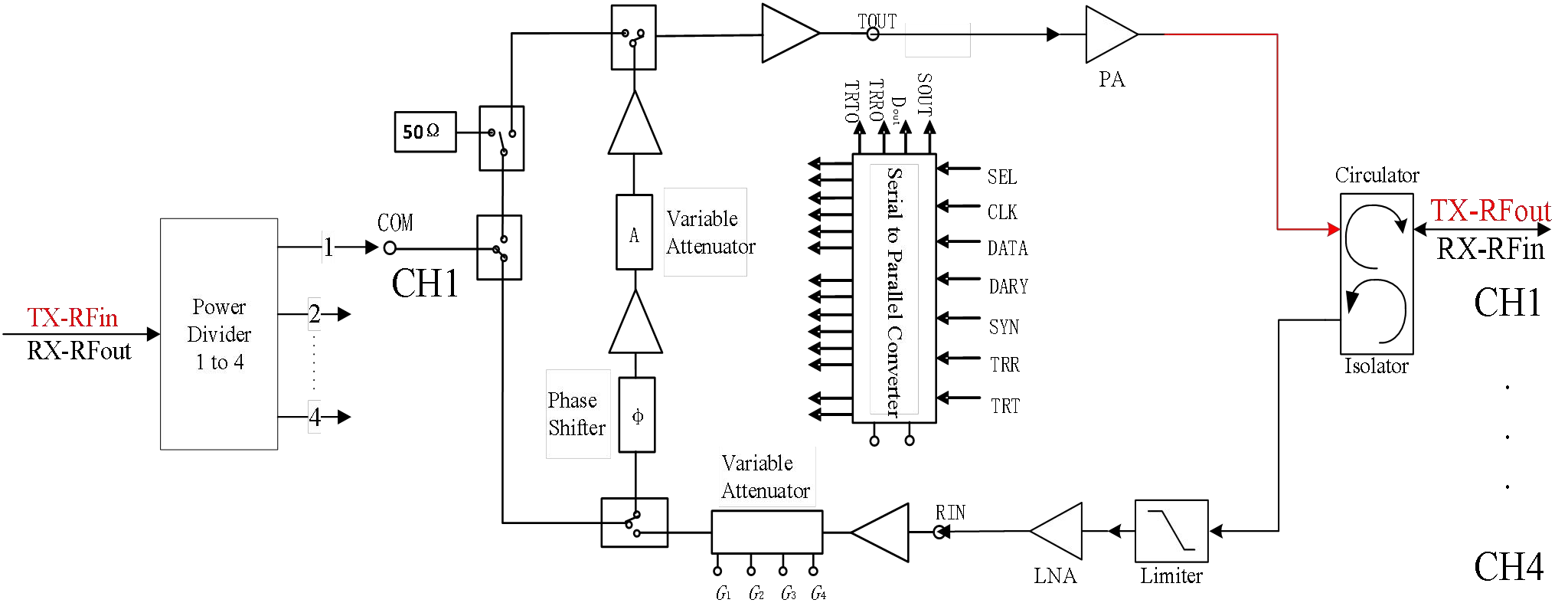
Broadband TR Modules Ku-Band TR Module
- Frequency range: 15~17GHz
- 4-channels TR integrated for single module
- TX output power:≥43dBm
- TX input power:15±1dBm
- RX gain:23±2dB
- RX NF:≤3.7dB
- 6 BIT phase and attenuation control
- ANT Port spacing:10.2mm
- Size:75 * 40.8 * 8mm
- Weight:≤100g



