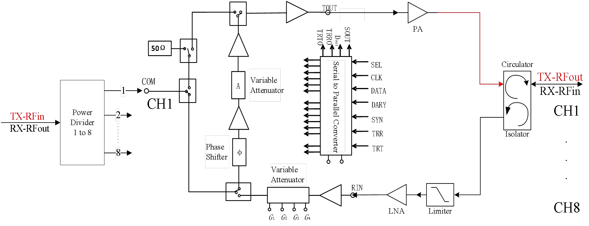
Broadband TR Modules C/X/KU-Band TR Module

Broadband TR Modules C/X/KU-Band TR Module

  • Frequency range: 6~18G
  • 8-channels TR integrated for single module
  • TX output power:≥35dBm
  • TX input power:6±1dBm
  • RX gain:23±2dB
  • RX NF:≤6dB
  • 6 BIT phase and attenuation control
  • ANT Port spacing:10.5mm
  • Size: 92 * 82 * 7.5mm
  • Weight:≤120g

Broadband TR Modules C/X/KU-Band TR Module

  • Frequency range: 6~18GHz
  • Integrated 8-channels, Each channel is composed of 1 transmit and 3 receivers
  • 5W/10W TX power optional for single channel
  • Tx gain:≥40dB
  • Tx input power:-5±1dBm
  • RX gain:30±2dB
  • RX NF:≤6dB
  • 6 BIT phase and attenuation control
  • Size:160 * 163 * 13mm
  • ANT Port Spacing: 20mm
  • Weight:≤750g